300x250
| 일 | 월 | 화 | 수 | 목 | 금 | 토 |
|---|---|---|---|---|---|---|
| 1 | 2 | 3 | 4 | 5 | 6 | 7 |
| 8 | 9 | 10 | 11 | 12 | 13 | 14 |
| 15 | 16 | 17 | 18 | 19 | 20 | 21 |
| 22 | 23 | 24 | 25 | 26 | 27 | 28 |
Tags
- 순열
- BFS
- 코딩
- 코딩 테스트
- 운영체제
- 코딩테스트
- DFS
- google coding competition
- 프로그래밍
- 구글 킥스타트
- 네트워크
- 동적 프로그래밍
- OS
- AI
- 알고리즘
- kick start
- CSS
- 파이썬
- PYTHON
- 리눅스
- 브루트포스
- 그래프
- 프로그래머스
- 딥러닝
- 킥스타트
- 동적프로그래밍
- dp
- 백준
- linux
- nlp
Archives
- Today
- Total
오뚝이개발자
[자료구조 및 알고리즘] CH10. Divide and Conquer 본문
728x90
300x250
Divide and conquer(분할정복)이란?
- 다음의 세 단계를 거치는 알고리즘이다.
- Divide : large problem을 small subproblem으로 분할
- Conquer : recursive하게 각 subproblem을 푼다
- Combine : subproblem의 답을 조합해 large problem의 답을 구한다.
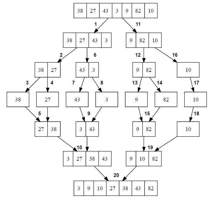
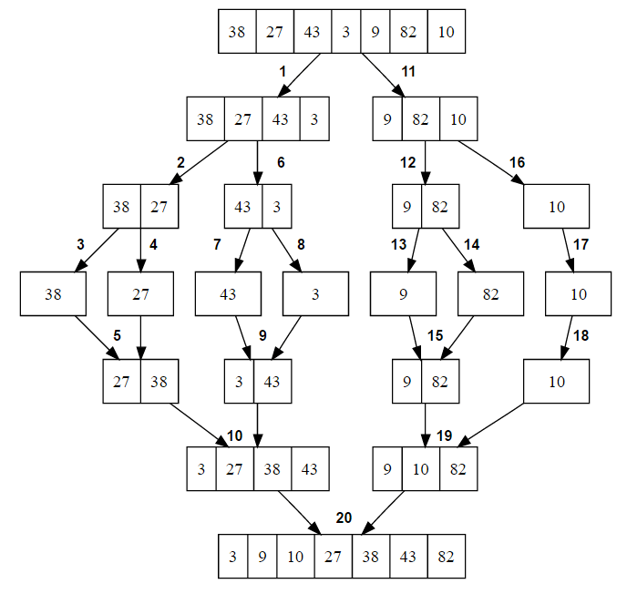
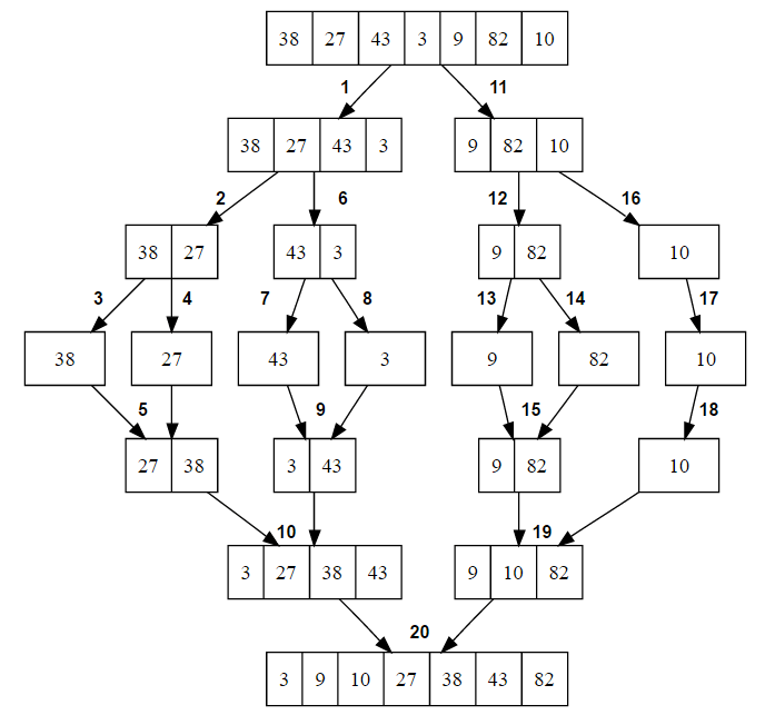
D&C 사용 예시
- [8,2,6,3,9,1,7,5,4,2,8] 리스트 내에서 최솟값, 최댓값을 찾는 문제는 다음과 같이 풀 수 있다.
- 먼저 large set을 두 그룹으로 나누고, 나누어진 그룹에서 다시 두 그룹으로 나누고....이러한 과정을 풀기에 아주 단순한 small set이 될 때까지 반복한다. 즉, set의 원소 갯수 n이 2개 이하가 될 때까지 하는 것이다.(분할)
- 분할 과정이 다 끝났으면 small set 안에서 min,max를 찾는다
- 거꾸로 올라가며 subproblem들의 결과를 조합해 large problem의 결과를 얻어낸다.


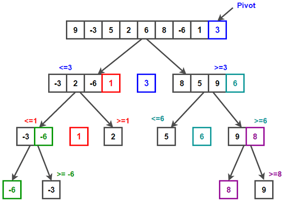
D&C를 이용하는 예시
- Merge sort, Quick sort
- Binary search
- 최대, 최솟값 찾기


D&C의 장단점
- 장점
- 스케일이 크고 복잡한 문제를 좀 더 단순한 문제로 풀어낼 수 있다
- 대체적으로 단순한 문제를 recursive하게 풀기 때문에 빠르다(ex. mergesort, quicksort)->효율적
- 단점
- 함수의 재귀적 호출(recursive)로 인한 메모리 차지 오버헤드
- 중간 데이터를 저장할 별도의 메모리 공간 필요(mergesort와 quicksort의 중간결과를 저장하는 것을 생각해보라!) - 대체적으로 메모리와 스피드는 trade-off 관계에 있다!!
728x90
300x250
'CS 기초 > 자료구조 및 알고리즘' 카테고리의 다른 글
| [자료구조 및 알고리즘] CH12. Dynamic programming(동적프로그래밍) (0) | 2020.10.27 |
|---|---|
| [자료구조 및 알고리즘] CH11. Greedy algorithm (0) | 2020.10.27 |
| [자료구조 및 알고리즘] CH9. Sorting and Searching (0) | 2020.10.26 |
| [자료구조 및 알고리즘] CH8. Algorithm analysis (0) | 2020.10.26 |
| [자료구조 및 알고리즘] CH7. Graph (0) | 2020.10.23 |
Comments